微信扫一扫

关于推广应用城市服务行业复工复产网上申报系统的通知
各乡镇(办)、管委会,区委各部门、区直各单位,区新冠肺炎疫情防控应急指挥部各成员单位:
根据市疫情防控应急指挥部《关于切实做好城市服务行业复工复产疫情防控工作的通知》(余新冠指字〔2020〕20号)文件精神,为避免因经营服务单位集中到所在地街道办(乡镇)便民服务中心备案而造成人员聚集,增加疫情风险。现就推广应用城市服务行业复工复产网上申报系统的有关事项通知如下:
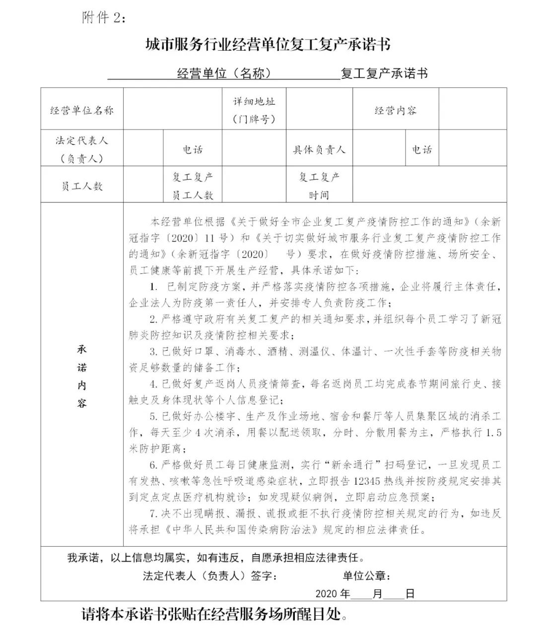
一、全区所有符合复工复产要求的城市服务行业经营服务单位可通过微信扫描二维码(见附件1)进入渝水区服务行业复工复产网上申报系统,下载填写《城市服务行业经营单位复工复产承诺书》(见附件2),签字盖章后扫描上传,完成网上备案;再将签字盖章的《承诺书》张贴于经营服务场所醒目处,即可复工复产。不需再到营业场所所在地街道办(乡镇)便民服务中心签署《承诺书》备案。
二、各街道办(乡镇)要加大宣传力度,将本通知迅速传达到辖区内的各城市服务行业经营单位, 推广应用城市服务行业复工复产网上申报系统,减少备案环节。各社区(村委)可打印一批纸质承诺书和二维码,放置于小区(村组)值守点处,供城市服务行业经营单位领取,以便及时开通网上申报系统,完成备案手续。
三、区信息中心每天将城市服务行业经营单位在网上备案的信息反馈到各街道办(乡镇)及行业主管部门。各街道办(乡镇)要落实属地管理责任,妥善保管好《城市服务行业经营单位复工复产承诺书》网上备案资料,加强对辖区内经营服务单位复工复产疫情防控工作落实情况进行监督检查;各行业主管部门要履行好行业管理责任,加强对相关城市服务行业的日常督促检查,帮助经营服务单位有序复工复产,同时对未备案企业加强督导整改,对不履行疫情防控承诺的,按管理权限,由相关职能部门对其依法采取责令改正、停业整顿、关停等措施。
附件:1.渝水区城市服务行业复工复产网上备案系统二维码

2.城市服务行业经营单位复工复产承诺书

渝水区新冠肺炎疫情防控应急指挥部办公室
2020年3月7日




重要提示:
1、本页面内容,旨在为满足广大用户的信息需求而采集提供,并非广告服务性信息。页面所载内容不代表本网站之观点或意见,仅供用户参考和借鉴,最终以开发商实际公示为准。商品房预售须取得《商品房预售许可证》,用户在购房时需慎重查验开发商的证件信息。本页面所提到房屋面积如无特别标示,均指建筑面积。
2、凡本网注明“来源:新余房地产网”的所有作品,版权均属于新余房地产网,欢迎转载。但应注明“来源:新余房地产网”。违反上述声明者,本网将追究其相关法律责任。
3、本网转载内容均注明出处,转载是出于传递更多信息之目的,并不意味着赞同其观点或证实其内容的真实性。
4、本网转载其他媒体之稿件,意在为公众提供免费服务。如稿件版权单位或个人不想在本网发布,可与本网联系,本网视情况可立即将其撤除。
自定义html广告位